實戰:正在失傳的武功——“零售拜訪八步驟”,不看后悔!

中小終端拜訪八步驟?切!老掉牙的東西了,江湖上已流傳了幾十年。
為什么我說“解密正在失傳的武功”。因為這門看起來“老掉牙”的功夫,真的已經失傳。
很多企業都在培訓這個“八步驟”,但大多都是蜻蜓點水,讓員工背誦幾句干巴巴的教材文字。很多業代也對此不以為然,覺得“八步驟”是花拳繡腿。
真相是,這門武功其實步步驚心,拳拳到肉。看似平常的招式,每一招都隱含著直接提高銷量的殺機,只是,大多數人并不了解。

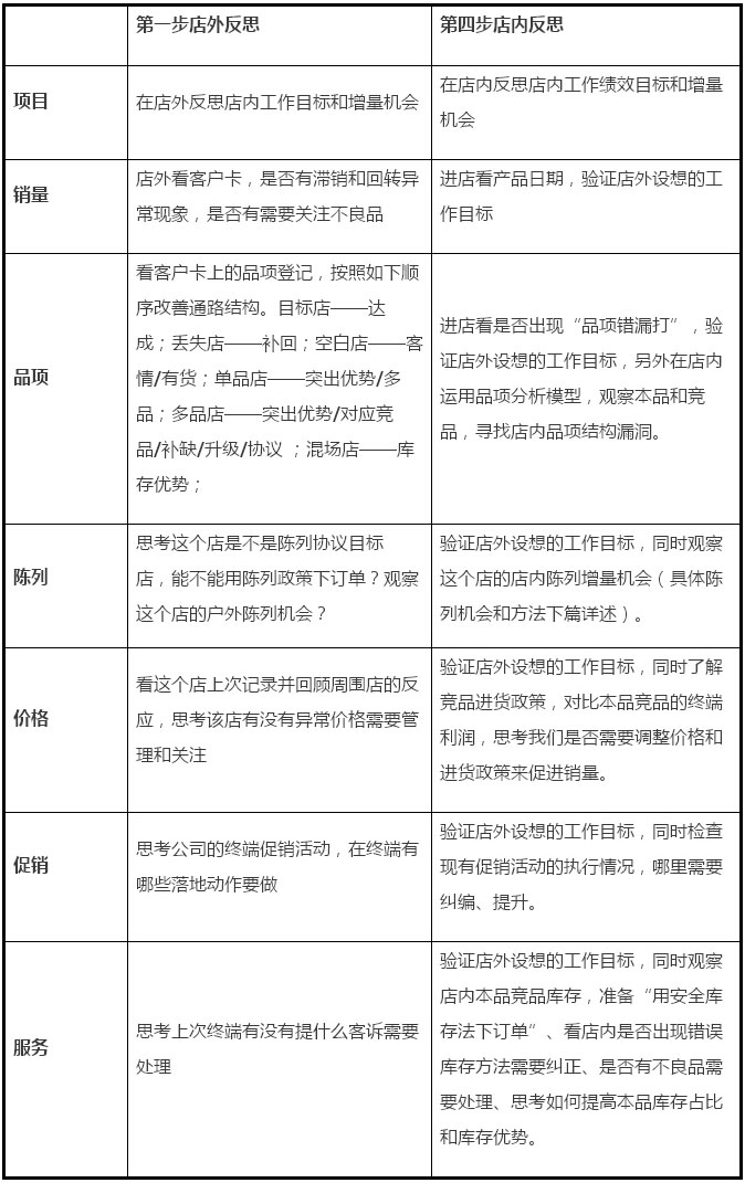
第一步,店外準備:整理服裝、看客戶卡、熟悉老板姓名,反思店內工作績效目標;
解讀:“整理服裝”不用多說,你的形象能被客戶接受,客戶才能接受你的產品;“看客戶卡、熟悉老板姓名”也很簡單,進門能叫出“張健老板”,和進門叫“嗨”,效果不一樣;“反思店內工作績效目標”這一步就復雜了,籠統地講就是進門前你要思考,這個店里我要做什么,思考針對這個店的店內工作目標。
進店前思考陳列機會工作目標:
1、陳列政策下單:首先看看這個店是不是陳列獎勵的目標店,如果是,就思考此店可以利用公司的陳列政策下訂單。比如公司規定門口陳列20箱一個月月底獎勵一箱,進門后就可以要求店主“我們公司打算給你搞一個陳列獎勵,陳列20箱送一箱,你店里只有16箱庫存,這次最好再進貨10箱然后,才能達到20箱以上陳列庫存、還多6箱可以賣”。
2、戶外陳列機會:比如這個店有個大櫥窗正對著馬路,那你就要思考:我能不能進門后爭取店老板在櫥窗窗臺上幫我們做陳列,從外面一眼就能看見,效果非常好等等。
3、進店前思考異常價格管理工作目標:如果上次拜訪發現這個店把我零售指導價4元的產品賣3元,這次就提醒自己進門看看標價對不對,不對的話趕緊要跟老板交涉。
4、進店前思考促銷落地工作目標:公司的終端促銷活動,業代在終端肯定有落地動作。進門前想一想這個店促銷方面我要做什么工作。最近在召集訂貨會?那么我進店后就要發邀請函。最近在搞捆贈?那么我進店就要把贈品擺出來,促銷海報貼出來。最近在搞再來一瓶消費者中獎?那我進門就要兌換老板手里的瓶蓋,還還要把再來一瓶活動告知海報貼出來……。
5、進店前思考服務工作目標:看看客戶檔案卡、上次終端有沒有提什么客訴?比如要求調換日期陳舊殘品、要求對付返利、投訴隔壁店砸價。反思我本次拜訪對這些客訴怎么解決怎么交代。進門主動給店主匯報,比讓店主問你,然后手忙腳亂的推托效果好得多。
品項、陳列、價格、促銷、服務。這是終端工作的動銷五要素。中小終端業代在進門之前要從這五個模型反思進店后的工作目標和增量機會。
第二步,戶外工作:檢查戶外廣告;優售優陳
解讀:“優陳優售”什么意思?海報廣宣品不但要有數量,還要花心思提升質量。店內主推什么產品和活動,店外的海報廣宣品必須和店內主題保持一致。否則店內推的是新產品A,店外張貼的卻是老產品B的海報,形不成合力,不能推動銷售。
“檢查戶外廣告”什么意思——用書面語言表達就是“在店外進行本品的廣宣品布置”——直白一點講就是“撕掉別人的海報,貼自己的海報”。
第三步:進店:打招呼,自我介紹,運用“破冰模型”,贏得溝通機會
破冰模型主題思想:不要一進門就賣貨,先用服務破冰,才有溝通機會,進而建立信任,建立客情,銷售自然水到渠成。
用態度“破冰”:自報家門,我是來拜訪,不是來賣貨,見機行事,如果老板在忙就先別打擾招人嫌,要么幫老板干點活( 比如老板在搬貨您就幫忙搬搬貨),要么說:您先忙,我看看我的產品,不打擾您……
用產品“破冰”:店主聽到他店里的幾種產品都是你公司的,關系會拉近很多……
用熟人關系“破冰”:終端老板一聽您和送貨經銷商很熟,馬上就能換個態度……
用廣宣品 “破冰”:今天我來給您送一些宣傳品……
用詢問客訴和回訪服務質量“破冰”:店主聽到有人上門來處理遺留問題,肯定當您是朋友,不是推銷員……
用處理客訴/警示不良品(幫他調換,或者擺在前面先賣)和異常價格(你店里有兩個五聯包價格比周圍幾個店價低了,可適當調高多賺點)“破冰”。
用服務流程“破冰”:強調我們是來服務的:你要不要貨無所謂,我們不是單純賣貨的,從今天開始我們廠家對終端客戶進行規律定期拜訪,以后大約一周左右回來一次。您有任何服務上的問題可以隨時投訴,我們立刻解決。我們來主要是干以下幾個工作……
第四步:店內檢查,確定店內工作目標和增量機會
現在我們進了店,跟老板打了招呼、運用破冰模型贏得了溝通機會,接下來要開始賣貨了嗎?要做店內陳列了嗎?不對,謀定而后動,先在店內認真檢查一遍看看能做什么,然后再動手。
品項錯漏打:店外看不到產品陳列、店內可以看到——所以進店后的工作目標反思首先要看“品項錯漏打”,看看上次在客戶卡上登記的“店內有貨品項要打勾”有沒有錯誤。
運用品項分析模型:店外看不到競品的品項和陳列、店內可以看到,那么我們在店內就可以使用前面學過的品項分析模型“不是我要把貨賣給你,而是您店里缺這個產品”。要點回顧入下:
店內陳列機會:進店前我們在店外反思的是“店外陳列機會”,進店后看著店里的貨架和環境可以反思“店內陳列機會”。
利潤對比:店外看不到競品價格,也沒有和老板交談了解競品的進貨價格和促銷信息。進店后就可以觀察競品價格了解競品的終端鋪貨價格和政策,對比看看本品在“終端利潤空間”上有沒有輸給競品,需不要需要價格調整和促銷回擊來提升銷量。
庫存管理:進店前看不到本品和競品實際庫存,進店后就可以實地觀測本品競品的庫存,發現本品斷貨斷品項低于安全庫存要思考訂單機會、發現店內庫存方法的問題(比如防潮、堆高、冰柜清潔等)要思考改善方案、發現不良品要立刻動手先進先出調換新貨予以處理……

第一步和第四步這兩步容易混淆,在這用表格作對比,大家自己體會。

第五步:動手:前幾步反思的店內店外工作機會,具體實施
把做市場比作種莊稼的話:
首先,要丈量土地,看看耕種這塊地要配備多少農具和勞動力——相當于統計市場的終端網點數、鋪貨率等基礎資料,配備足以覆蓋這些終端的經銷商、分銷商和廠家銷售隊伍。
把石頭瓦塊挑出來——相當于拜訪終端店,記錄并處理終端遺留問題(有遺留問題的店是不會跟你合作的)。
開荒挖坑鋤地松土——相當于拜訪終端、把無貨店變成有貨店,擴大疆土。
種種子,種經濟作物——相當于在終端內推新產品,注意:你賣低價產品就是種小麥、你賣高價產品就是種植經濟作物。
施肥澆水——相當于日常拜訪,做好服務/維護客情/管好價格/做好生動化陳列/執行促銷等等店內動銷要素,以期提高單店產出。
扶苗:相當于——哪個店內的品項數減少了?哪個店以前賣我的產品現在不賣了?趕緊去解決問題,趁還有“熱乎氣兒”,爭取這個店把產品補回來繼續合作。
除草:相當于在店內要打擊競品生動化效果、擠占終端庫存,讓競品沒有鋪貨空間。跟店主簽訂排他性協議、甚至專賣協議把競品“絞殺”。
第六步:動口:運用推銷模型,提出合理訂單建議
前五步做到位了,出門前鎖定了工作目標,第一步和第四步分析了店內品項結構和安全庫存,第三步又跟店老板破冰贏得了溝通機會。第五步把前面設定的工作目標動手落實。到此為止,這個店應該上什么品種、拿多少訂單已經水到渠成。
如果店主還是比較猶豫,業代就需要進一步推銷。千方百計講好利潤故事。幫客戶建立“肯定不會賠錢”的安全感、分析產品在這個店內的銷售機會、利用從眾心理推銷。
第七步:念經:了解市場動態、產品/政策信息告知
經過這六步,店內店外工作機會已經落實了,訂單已經拿到了。接下來就是收尾工作,信息溝通。收集市場動態信息、了解店方對公司產品/價格/政策的抱怨和建議……
同時做“政治思想”工作:還要把廠家的信息政策告知給終端老板。我們希望告知終端什么信息呢?告知產品的利潤信息(比如新品利潤高)促進店老板推薦本品的意愿;告知產品的賣點信息(比如我這個玉米油的賣點是不含膽固醇輔助降血脂)幫助店老板更專業的向消費者推銷;告知產品的促銷信息(比如本品目前有再來一瓶消費者中獎)為店老板的推銷工作提供助力。“終端信息告知到達率”這又一個營銷界被忽略的概念。看似瑣碎,實際上直接影響銷量。

第八步:再次確認定貨量,約定下次拜訪時間,目標店爭取二次拜訪,反思績效,道謝出門
為什么要“再次確認訂貨量”?有時候業代拿訂單第二天司機送貨上門的時候,終端店會反悔“我沒要這個貨呀?”“我老婆要的貨吧,她不在,我做不了主,明天再送來”。為了減少類似事件的概率。業代最好再次確認訂貨量:“您是要十箱可樂,十五箱雪碧,一箱果粒橙嗎?我把訂單寫好了,麻煩您簽字”。
“約定拜訪時間”有什么意義呢?臨走業代告訴店主“大哥我走了,下禮拜四我再過來”。強調周期性拜訪。強化“我們是一周拜訪一次來服務的,不是單純來賣貨的”。更容易樹立專業形象和終端拉近距離。如果業代下周有事要請假,也別忘了告訴店主一聲“大哥,下個禮拜我回總部開會來不了了,我下下周四來,您有事打我電話,我肯定不能耽誤您的事!”。其實終端店主不一定非要下周就找你,但是你打聲招呼,這是個禮貌,大家互相尊重,互相給面子。
“目標店爭取二次拜訪”是什么意思?拜訪終端時如果店主不在、店主太忙當時顧不上跟你溝通。不妨記在線路手冊上。下午原路返回公司的時候把剛才沒有跑到、沒有搞定的終端再回訪一遍。
“反思績效”。這個步驟就有講究了。又是一個容易被營銷界忽略的概念——“績效”。
名詞解釋:績效的反意詞就是例行,例行是每天都在重復做的工作,績效就是指今天做完之后,狀態和結果已經有了突破,和之前不一樣,舉例:

我們到底希望員工做例行,還是做績效?當然希望他們做績效。所以每個終端業代晚上回來主管要跟他面談今天的“績效”。員工開早會要匯報“績效”。員工拜訪每一個終端出門前要反思“績效”。


