六個核桃IPO獲證監會通過
文丨食品商業觀察(FBC)團隊
歷時7年,四次闖關,六個核桃終于圓夢。
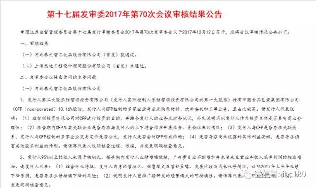
12月12日,食品商業觀察(FBC)獲悉,證監會發審委發布公告,六個核桃母公司河北養元智匯飲品股份有限公司(首發)獲通過。這意味著六個核桃終于拿到了進入資本市場的入場券。
這一刻來得殊為不易。早在2011年、2012年,六個核桃就連續兩次申請IPO,均以失敗告終。2017年3月,六個核桃啟動第三次IPO,未通過;10月,六個核桃再次嘗試IPO,等來的回復是“暫緩表決”。一直到12月12日,終于獲得通過。(食品商業觀察上月曾刊發報道《養元六個核桃四沖IPO,上半年營收36.66億、凈利10億,銷售費用就有5.55億》。)
一路波折,為何六個核桃鍥而不舍,執意要上市?
募集資金9成將用于市場營銷
六個核桃其實“并不差錢”。
根據其最新遞交的招股書顯示:2017年上半年在銀行購買的理財就高達47億左右,報告期內現金分紅累計45.09億元,期末未分配利潤52億元。
其最新招股說明書披露,六個核桃最近三年的營業利潤分別為23.8億元、33.3億元、34.4億元。
本次IPO募集金額是32億元。其中,近29億元都將用于“營銷網絡建設和市場開發項目”。這說明,六個核桃將把接近90%的募集資金投入到廣告營銷中。

業內人士分析認為,植物蛋白飲料增速放緩和行業競爭的加劇,六個核桃寄希望于通過上市擴大市場規模,進一步提高市場占有率,以及產品知名度和銷售業績。
六個核桃母公司成立于1994年,僅靠核桃乳這一超級大單品就將六個核桃從一個地域品牌打造成全國知名的植物蛋白飲料品牌。發展至今,六個核桃面臨品牌老化。
六個核桃顯然也意識到了問題的嚴重性。在深耕品牌營銷的過程中,六個核桃不斷洞察當下時代年輕消費群體的需求,積極尋找新生代消費突破口,通過不斷打造貼合新生代的溝通場景,實現了品牌時尚化戰略加碼。
據了解,六個核桃通過攜手央視及一線衛視主流平臺,橫向打通《最強大腦》《今晚80后脫口秀》《挑戰不可能》《加油向未來》《詩書中華》《向上吧詩詞》等益智健腦類現象級欄目,用年輕一代比較容易接受的傳播形式,向用戶傳遞了自己的品牌價值,實現了品牌的強曝光和強聯想,有效的將IP價值有轉化為品牌勢能。
六個核桃還跨界聯手電子競技隆重推出了旗下年度TVC大片,搶占了年輕消費市場,打造與年輕消費者之間情感鏈接,創造了更多與年輕一代溝通的共同話語,加速推動了品牌年輕化、時尚化升級。
然而,在殘酷的市場面前,這還遠遠不夠。
上市后仍將面臨挑戰
之所以執意上市,是因為六個核桃深知其所面臨的風險。它不缺錢,但需要更多的錢來進行營銷網絡建設和市場開發。
據其招股說明書披露,公司面臨最大的風險之一就是公司的產品種類較為單一。公司產品的具體種類較多,有核桃乳、核桃花生露、核桃杏仁露、果仁露、杏仁露等,核桃乳里又有多個具體品種,但這些產品主要屬于主要以核桃仁為原料的植物蛋白飲料,并且核桃乳是其中的主要產品,2013年、2014年、2015年,核桃乳的銷售收入占公司主營業務收入的比重分別為93.42%、94.90%、95.41%。
經過多年的市場培育和市場推廣,核桃乳飲料日益成為主流飲料品類。但消費偏好的形成和演變受文化因素、經濟因素、社會因素及品牌競爭等多種因素的影響,具有一定的漸變性,公司面臨消費者偏好變化的風險。
除了消費者的消費偏好,六個核桃還面臨著競爭對手對市場的分食。植物蛋白飲料核桃乳等因為具有營養健康的特點,已逐漸為越來越多的消費者所偏好和關注,具有廣闊的市場空間,因而也吸引了越來越多的廠商進入該行業。目前,承德露露、伊利、蒙牛、三元、娃哈哈、盼盼等知名品牌均已進入核桃乳行業,公司面臨市場競爭加劇的風險。
公司所在的快消品行業需要持續在品牌打造、市場拓展、渠道建設方面投入較大規模的銷售費用,主要包括廣告費、開發費、促銷費等。報告期,公司的銷售費用分別為6.8億元、8.57億元、9.21億元和4.92億元,占營業收入的比例分別為9.15%、10.38%、10.10%和12.22%。可以看出,其銷售收入在營業收入的總比重在逐漸增加,但銷售費用支出能否必然增加產品銷售存在不確定性。
雖然拿到了入場券,但是六個核桃未來的路依舊充滿挑戰。
