澳葡萄酒中國路演
澳葡萄酒將在中國四城舉行路演
近日,澳大利亞駐華大使館商務處商務公使、澳大利亞貿易投資委員會大中華區總經理唐睿博透露,關于澳大利亞葡萄酒“多快”能恢復在中國市場的份額,出口商將重新建立與進口商和客戶的聯系,所以這個過程需要很長時間和耐心,“然而,本次談判結果為本來無法向中國市場出口瓶裝葡萄酒的澳大利亞出口廠商更快地重返中國市場鋪平了道路。”第一批裝載著運往中國的澳大利亞葡萄酒的集裝箱已于3月底離開了阿德萊德港。
唐睿博介紹,今年澳大利亞方面將加大在中國市場的澳大利亞葡萄酒推廣,比如,將帶領中國買家代表團參加5月在中國香港舉行的Vinexpo Asia 2024展會,屆時將在澳大利亞葡萄酒管理局主辦的澳大利亞展館與澳大利亞葡萄酒品牌商開展對接交流。同時,澳大利亞葡萄酒管理局于8月底計劃在中國四個城市舉辦澳大利亞葡萄酒品牌中國路演等。
澳大利亞葡萄酒管理局CEO科勒表示,中國的葡萄酒市場與四年前大不相同,總體消費和葡萄酒進口都有顯著的聯系。“我們的愿望是確保中國消費者再次有機會享受澳大利亞葡萄酒,并相信隨著時間的推移,澳大利亞葡萄酒將再次成為中國眾多葡萄酒愛好者的最愛。”他預計,澳大利亞葡萄酒對華出口不會立即恢復到2020年的水平,“酒莊現在將優先考慮與中國進口商、買家和消費者的關系,并期待重返市場。”
中銀證券給予貴州茅臺買入評級
中銀證券4月7日發布研報稱,給予貴州茅臺買入評級。評級理由主要包括:2023年茅臺酒量價齊升,銷量增速超過10%,茅臺1935放量帶動系列酒營收大增29.4%;i茅臺平臺帶動2023年直營渠道占比快速提升;團隊進取,余糧充足,未來兩年業績增長的確定性高。
金種子與江南大學續簽科研合作
4月2日,金種子酒業與江南大學舉行2024年度產學研合作簽約儀式。金種子酒業黨委書記、總經理何秀俠代表金種子酒業與江南大學簽訂了“金種子馥合香型白酒釀造工藝及品質提升關鍵技術研究與應用”項目的技術合同。金種子酒業本輪與江南大學的產學研合作期限為2年,主要合作方向包括馥合香型白酒釀造品質工藝調控技術研究、白酒儲存老熟品質監測及調控技術研究、釀酒微生態發酵技術研究及品牌賦能等。
何秀俠表示,江南大學與金種子酒業的產學研合作已經進入第二階段,也在華潤啤酒的加持下進入新的發展階段,希望雙方強強聯合,做強做深馥合香,以創新之鏟,掘科技之金,開啟產學研合作的新篇章。
著名釀酒專家,江南大學原副校長、教授、博士生導師徐巖表示,江南大學高度重視與金種子酒業的科技成果轉化,兼香白酒將成為白酒發展新風口之一,金種子馥合香白酒一步成香,一口可品濃、醬、芝三香,在酒體香氣層次、優雅度等方面具有自身的優勢,未來大有可為。
泰山啤酒首座南方工廠開業
近日,泰山原漿啤酒在佛山市三水區水都飲料基地的衛星工廠開業,這是泰山啤酒的首座南方工廠。目前項目一期已完工,按照規劃,項目全部建成后年產能預計可達10萬噸,主要生產7天原漿、28天原漿等中高端產品,將向南方12個省開放產品供應,成為泰山原漿啤酒在廣東乃至華南市場重要支撐。
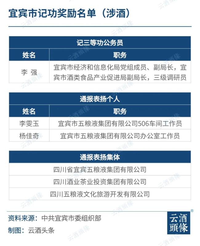
宜賓記功名單多人/集體來自酒業
4月7日,中共宜賓市委組織部發布記功獎勵名單,其中涉及酒行業的名單如下圖。

洋河鎮深化酒都建設
4月7日,洋河鎮第二屆人民代表大會第五次會議召開。宿遷市人大常委會副主任、洋河新區黨工委書記、洋河鎮黨委書記馮如意提出,全鎮上下要進一步解放思想、奮發進取,認真貫徹落實市委、市政府決策部署,緊扣“中國酒都核心區”發展定位,加快江蘇省釀造產業園建設,奮力譜寫“綠色酒都田園新城”的新篇章。
俄羅斯酒類進口超159億元
近日,俄羅斯國家統計局發布數據,2023年,俄羅斯酒類進口額22億美元(約合人民幣159.14億元),同比增長19%。其中,葡萄酒進口額達11億美元(約合人民幣79.57億元),烈性酒進口額達7.3億美元(約合人民幣52.81億元),啤酒進口額達3.01億美元(約合人民幣21.77億元)。
喜力將關閉新加坡群島啤酒廠
4月4日,喜力旗下的亞太釀酒新加坡公司(Asia Pacific Breweries Singapore)宣布,計劃關閉其精釀啤酒廠——群島啤酒廠(Archipelago Brewery)。關閉的原因是精釀啤酒市場的變化和高昂的生產成本,作為其新發展戰略的一部分,亞太釀酒公司希望優化其品牌組合,最大限度地提高其價值,并將利潤重新投資于核心業務的增長。
尼日利亞啤酒擬超32億元配股
近日,喜力旗下尼日利亞最大的啤酒公司尼日利亞啤酒公司(Nigerian Breweries Plc)宣布,計劃通過配股融資6000億奈拉(約合人民幣32.55億元),以應對奈拉貶值和高借貸成本帶來的挑戰。此次配股的主要目標是加強公司的資產負債表,減輕2023年凈虧損帶來的債務負擔。
全球最大酒窖推干邑新品
近日,摩納哥蒙特卡洛巴黎酒店推出干邑白蘭地Grande Champagne Premier Cru de Cognac,以慶祝其成立150周年,這是一款XO Extra Old品質的香檳干邑白蘭地。該酒店擁有世界上最大的酒窖,存有35萬瓶葡萄酒。(責任編輯:zx0600)


