2014中國上海國際食品博覽會即將隆重開幕
2014中國·上海國際食品博覽會是由中國商務部批準,中國食品工業協會主辦,光明食品(集團)有限公司承辦,將于2014年11月14—17日在上海展覽中心(延安中路1000號)舉辦。本屆展覽會總展出面積超過20,000平方米,邀請了國內食品龍頭企業和國際食品知名企業共同參與,是本年度全國范圍內規模最大的專業食品展覽會之一。
本屆食博會秉承開放、專業、國際、傳播、互動五大基本理念,覆蓋食品全產業鏈,包括食品、飲料、酒類、奶制品、水果、肉類、水產品、即食食品、糖果等中下游產品,囊括了國內主流食品企業,其中光明食品集團旗下食品企業全面參與。吸引了來自歐盟、日本、新加波、愛爾蘭、西班牙、香港等國家和地區的知名食品廠商,及來自國內20個省市獨具地方特色的食品企業,共400多家知名食品企業參展。
本屆食博覽會也是光明食品節走入第九個年頭。前七屆,光明食品節以農工商、百聯集團旗下KA賣場為核心,通過產品的規模展示、感恩回饋的銷售,提升光明食品集團的形象。2013年,第八屆光明食品節移師上海展覽中心,通過專業展會的形式,把光明食品集團及其數千款產品統一展示給中外賓客,展現了光明食品集團強大實力的形象,更展示了集團近些年來國際化戰略的豐碩成果。
本屆食品博覽會專業與開放并重,四天的時間前兩天為專業觀眾和媒體日,后兩天為公眾開放日。預計將有超過千名的VIP專業買家到場,以及近萬個經銷商代表蒞臨展會觀展、訂貨,公眾日預計每天8萬人次參觀展會。為了服務于專業買家和經銷商,組委會特別設置了VIP接待中心,同時規劃有產品推介、項目對接、互動活動、企業參觀及高峰論壇等五大板塊,從多個層面讓展商與專業觀眾、專業買家零距離接觸。
博覽會期間,同步舉辦中國食品產業壇。邀請了著名專家、學者和政府主管部門領導分別就食品企業的全產業鏈發展與食品安全、中國傳統食品產業現代之路、中國食品企業國際化與資本融合之道、大數據時代下的中國食品企業的營銷模式等論題進行探討。
本屆食品博覽會以“中國食尚、世界共享”為主題,致力于打造中國食品行業全面發展的展示舞臺,促進國內外食品行業交流與合作的溝通平臺,實現中國食品龍頭企業“走出去”的國際投資盛會。展示光明食品集團國際化視野和戰略成果,呈現集團全產業鏈形象、展現光明食品作為大型國有食品龍頭企業的社會責任。
更多信息請致電:021-64037638,展會官網:www.sifecn.com,在線登記可獲得更多優惠信息。
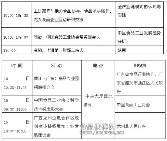
中國食品產業發展論壇議程下:
展會現場精彩活動紛呈,具體安排如下:
